首页
新闻
关于我们
考评管理
考评大纲
认证考评
下载中心
证书查询
你当前位置:
首页
>
考评大纲
>
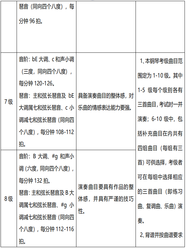
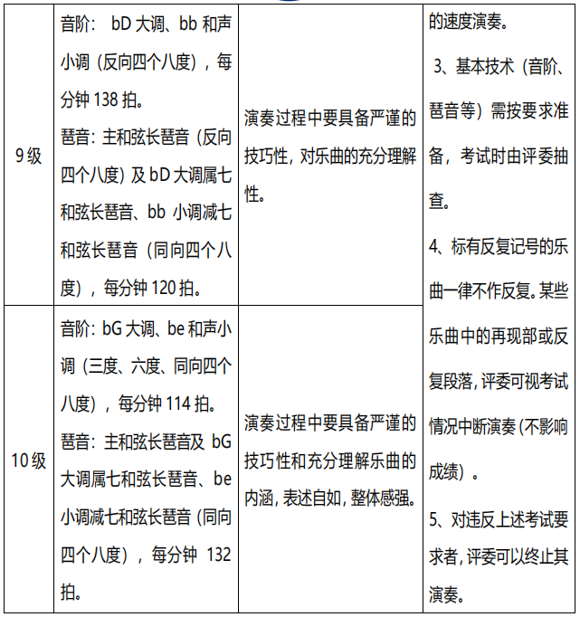
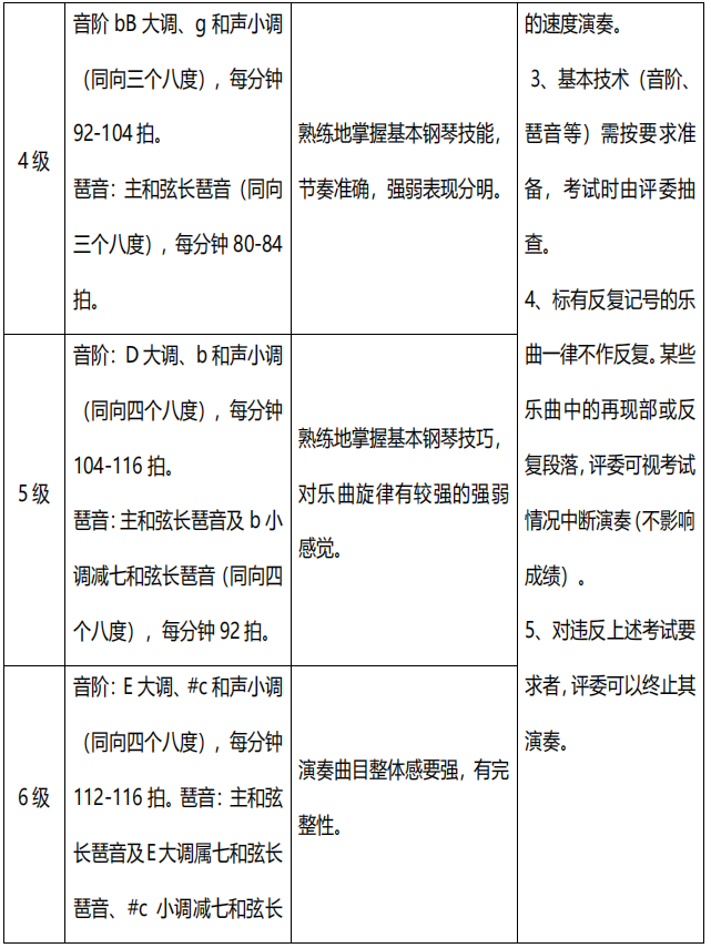
钢琴素质考评管理标准
点击:
次 2023-03-22 12:23
官方要闻
关于严格加强考级活动属地
推进职业教育双师型教师队
教育部四部门关于双师型教
把美育纳入各级各类学校人
已有9个省开始美育中考改革
力争2022年全面实行美育中
切实推进新时代学校美育改
联系我们
电话:18844064816
电话:13620794921
邮箱:1014582267@qq.com
地址:吉林省长春市二道区深圳街与浦东路交汇虹湾国际A座902
友情链接